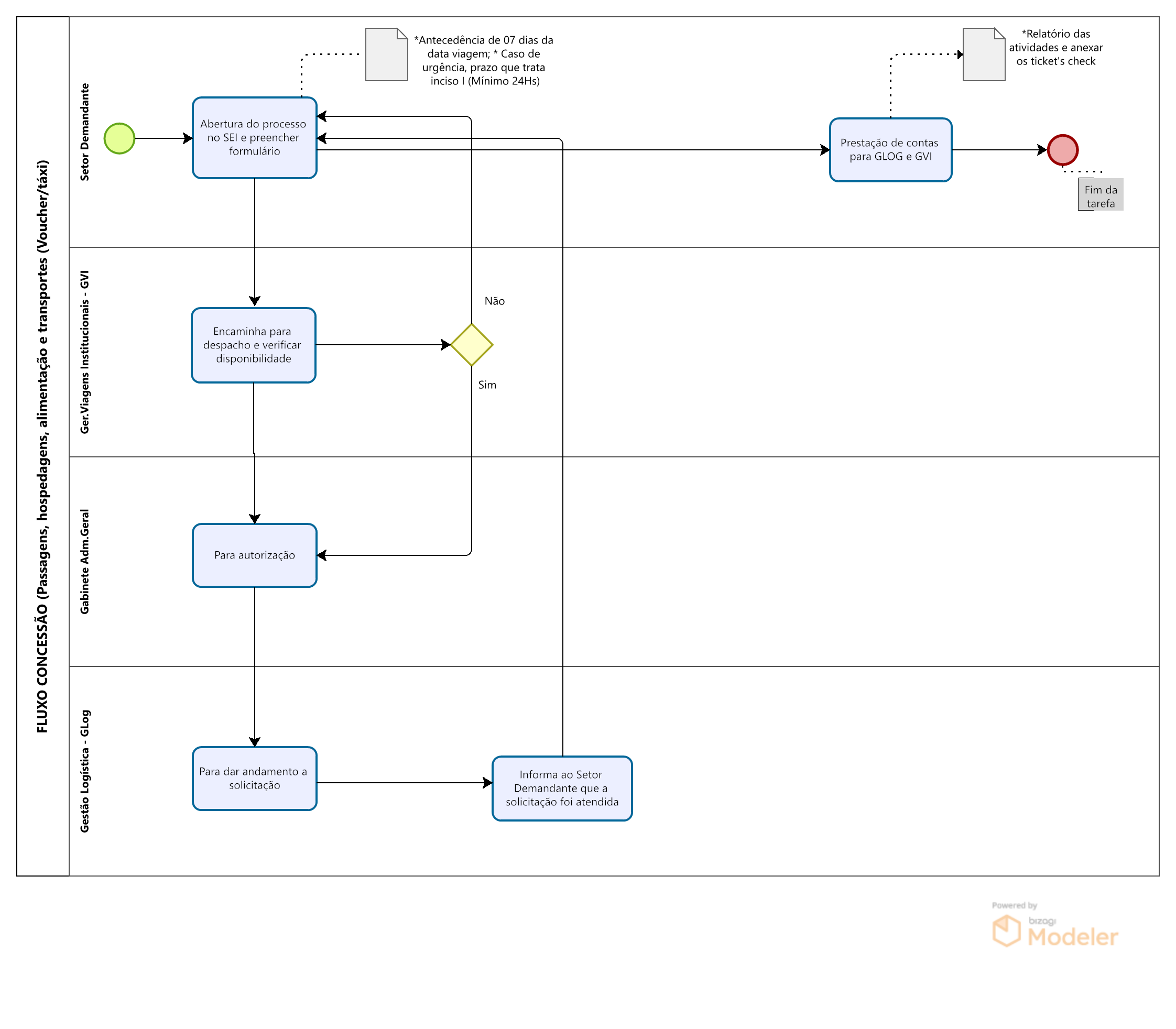
Fluxo de Concessão de passagens, hospedagens e alimentação aos Servidores ATEDFN
Concessão de passagens aéreas, hospedagens e alimentação aos servidores e prestadores de serviço da ATDEFN.
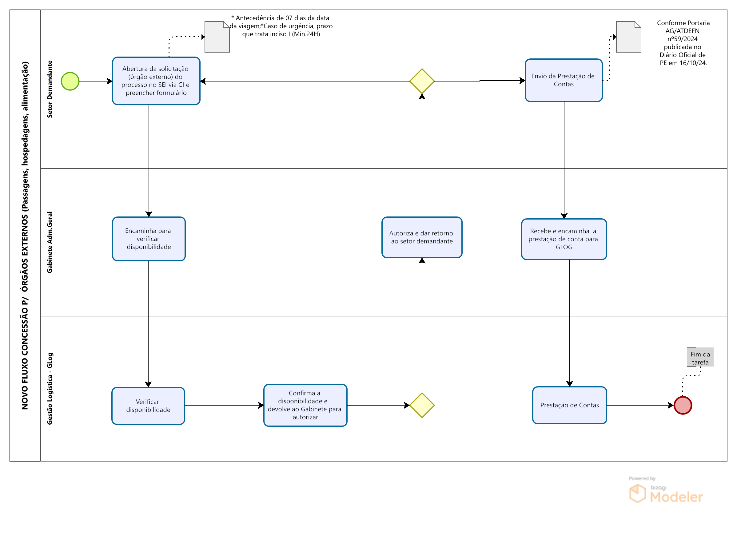
Fluxo de Concessão de passagens, hospedagens e alimentação aos Órgãos externos
Concessão de passagens, hospedagens e alimentação para órgãos externos que prestem serviços no Distrito.
Procedimento Operacional Padrão – POP nº 01/2024
Concessão de passagens aéreas, hospedagens e alimentação aos servidores e prestadores de serviço da ATDEFN.


